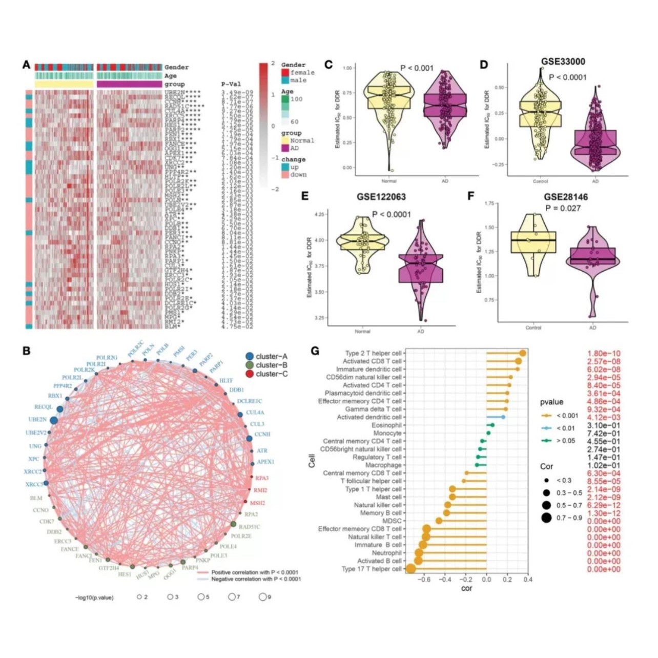
软件设计 优惠券折扣(6918)
            
                
                商品筛选 
            
        
        
        
        - 
        
            
                 商务/设计服务
            
            
            
                4.98
                
                    低价 商务/设计服务
            
            
            
                4.98
                
                    低价Rhino 立体建模软件1.0 犀牛8.6 8 7 6 5 侧屏厚钢板资料性复用销量9 凡新网络工作室 购买
- 
        
            
                 商务/设计服务
            
            
            
                5
                
                    低价 商务/设计服务
            
            
            
                5
                
                    低价solidworks螺纹螺栓设计及计算软件SW三维出图机械设计CAD销量2 海淇设计 购买
- 
        
            
                 商务/设计服务
            
            
            
                29.99
                
                    低价 商务/设计服务
            
            
            
                29.99
                
                    低价三维渲染软件教程UE4 可视化虚拟现实全流程实战教学淘宝好物 胖达素材王国 购买
- 
        
            
                 商务/设计服务
            
            
            
                2
                
                    低价 商务/设计服务
            
            
            
                2
                
                    低价pdf转word文档转换ppt转excel图片修改文字制作压缩软件pdf编辑器淘宝好物 忠田资料中心 购买
- 
        
            
                 商务/设计服务
            
            
            
                600
                
                    低价 商务/设计服务
            
            
            
                600
                
                    低价柏楚套料软件Cypnest激光切割板材Tubest切割管材排版编程软件销量1 等离子激光火焰套料排版 购买
- 
        
            
                 商务/设计服务
            
            
            
                600
                
                    低价 商务/设计服务
            
            
            
                600
                
                    低价柏楚套料软件Cypnest激光切割板材Tubest切割管材排版编程软件销量20 等离子激光火焰套料排版 购买
- 
        
            
                 商务/设计服务
            
            
            
                1.68
                
                    低价 商务/设计服务
            
            
            
                1.68
                
                    低价视频剪辑截取合并软件体积小工具视频无损切割裁剪分割高速裁剪器淘宝好物 云端新科技 购买
- 
        
            
                 商务/设计服务
            
            
            
                0.69
                
                    折扣 商务/设计服务
            
            
            
                0.69
                
                    折扣6.32电脑文件夹变色图标更改颜色标记美化办公整理自定义显示修改软件淘宝好物 彩粉素材店 购买
- 
        
            
                 商务/设计服务
            
            
            
                99
                
                    低价 商务/设计服务
            
            
            
                99
                
                    低价阿里云国内香港轻量云手机数据系统盘网站建设微信软件开发服务器淘宝好物 网站建设seo优化 购买
- 
        
            
                 商务/设计服务
            
            
            
                99
                
                    低价 商务/设计服务
            
            
            
                99
                
                    低价阿里云国内香港轻量云手机数据系统盘网站建设微信软件开发服务器淘宝好物 网络营销企业店 购买
- 
        
            
                 商务/设计服务
            
            
            
                2.88
                
                    低价 商务/设计服务
            
            
            
                2.88
                
                    低价单位换算工具/单位换算软件/重量单位换算/单位换算工具/长度单位销量3 海淇设计 购买
- 
        
            
                 商务/设计服务
            
            
            
                39
                
                    低价 商务/设计服务
            
            
            
                39
                
                    低价剧本杀系统软件开发约局组队动态广场话题讨论dm入驻审核源码搭建销量2 杭州八角软件设计定制 购买
- 
        
            
                 商务/设计服务
            
            
            
                15.86
                券后价 商务/设计服务
            
            
            
                15.86
                券后价16.86ai数字人视频生成软件教程语音驱动数字人克隆声音对口型制作工具淘宝好物 云端新科技 1元优惠券
- 
        
            
                 商务/设计服务
            
            
            
                8.3
                
                    折扣 商务/设计服务
            
            
            
                8.3
                
                    折扣10.38R语言 R包 RStudio Rtools软件远程安装Win/Mac 孟德尔随机化包淘宝好物 晨晨科技 购买
- 
        
            
                 商务/设计服务
            
            
            
                8.16
                
                    折扣 商务/设计服务
            
            
            
                8.16
                
                    折扣10.2R语言 R包 RStudio Rtools软件远程安装Win/Mac 孟德尔随机化包淘宝好物 雷兹科技 购买
- 
        
            
                 商务/设计服务
            
            
            
                8.16
                
                    折扣 商务/设计服务
            
            
            
                8.16
                
                    折扣10.2R语言 R包 RStudio Rtools软件远程安装Win/Mac 孟德尔随机化包淘宝好物 万金科技 购买
- 
        
            
                 商务/设计服务
            
            
            
                8.16
                
                    折扣 商务/设计服务
            
            
            
                8.16
                
                    折扣10.2R语言 R包 RStudio Rtools软件远程安装Win/Mac 孟德尔随机化包淘宝好物 赛博科技5 购买
- 
        
            
                 商务/设计服务
            
            
            
                3.72
                
                    折扣 商务/设计服务
            
            
            
                3.72
                
                    折扣4.65r语言安装包r语言问题解决Rstudio软件编程远程安装win/mac/linux淘宝好物 雅致科技 购买
- 
        
            
                 商务/设计服务
            
            
            
                3.72
                
                    折扣 商务/设计服务
            
            
            
                3.72
                
                    折扣4.65r语言安装包r语言问题解决Rstudio软件编程远程安装win/mac/linux淘宝好物 星芒科技 购买
- 
        
            
                 商务/设计服务
            
            
            
                2.47
                官方立减 商务/设计服务
            
            
            
                2.47
                官方立减2.9Artlantis 2019/2020/2021软件安装包远程服务淘宝好物 星船科技船舶生产设计建模出图 优惠0.43元
- 
        
            
                 商务/设计服务
            
            
            
                2.76
                
                    低价 商务/设计服务
            
            
            
                2.76
                
                    低价2025光盘刻录软件工具蓝光数据视频flacape无损车载音乐CdDVD软件淘宝好物 梦圆圆素材 购买
- 
        
            
                 商务/设计服务
            
            
            
                8.8
                
                    折扣 商务/设计服务
            
            
            
                8.8
                
                    折扣88自媒体短视频无损放大高清修复老电影模糊清晰画质AI人工智能软件销量2 AI打理工 购买
- 
        
            
                 商务/设计服务
            
            
            
                85
                官方立减 商务/设计服务
            
            
            
                85
                官方立减100银河麒麟桌面操作系统正版授权 政务级安全系统 信创桌面生态淘宝好物 ruoyi若依软件服务 优惠15元
- 
        
            
                 商务/设计服务
            
            
            
                74
                
                    低价 商务/设计服务
            
            
            
                74
                
                    低价TT语音涂鸦软件tt语音脚本自动画画涂鸦教程各种图画1000套模板销量3 熊猫教程库 购买
- 
        
            
                 商务/设计服务
            
            
            
                30.8
                
                    折扣 商务/设计服务
            
            
            
                30.8
                
                    折扣125.8视频下载软件bilibili短视频抖音快手全平台视频提取网页视频下载淘宝好物 沐之闲多功能软件库 购买
- 
        
            
                 商务/设计服务
            
            
            
                2.58
                
                    低价 商务/设计服务
            
            
            
                2.58
                
                    低价电脑MD5修改器一键批量图片消重自媒体短视频去重复查工具软件淘宝好物 金喜素材店 购买
- 
        
            
                 商务/设计服务
            
            
            
                60
                
                    低价 商务/设计服务
            
            
            
                60
                
                    低价独立商家助手V2正版程序软件源码物流问统计数据分析营销插件微擎淘宝好物 网络营销企业店 购买
- 
        
            
                 商务/设计服务
            
            
            
                42.5
                官方立减 商务/设计服务
            
            
            
                42.5
                官方立减50自动化采集分析数据批量生成直观报表的脚本软件淘宝好物 千川工作室A 优惠7.5元
- 
        
            
                 商务/设计服务
            
            
            
                598
                
                    低价 商务/设计服务
            
            
            
                598
                
                    低价股票一进二量化交易软件量化策略超短模式信号AI量化qmt/ptrade淘宝好物 专业1进2 购买
- 
        
            
                 商务/设计服务
            
            
            
                3.97
                
                    折扣 商务/设计服务
            
            
            
                3.97
                
                    折扣4.96Zemax OpticStudio光学设计软件远程安装服务2019 2022 2023 2024淘宝好物 七星数据分析铺 购买